Le 8 juin dernier, nous avons publié deux articles dans les Annales de l’Unité de recherche en pratique pharmaceutique, soit :
- « Profil réglementaire et normatif des exigences en matière de pharmacocinétique et de pharmacodynamie pour la mise en marché de médicaments au Canada »
- « Revue de la littérature et comparaison des paramètres pharmacocinétiques et pharmacodynamiques de l’amlodipine, du sildénafil et du fluconazole ».
Il nous fait maintenant plaisir de vous inviter à consulter les affiches découlant de ce projet.
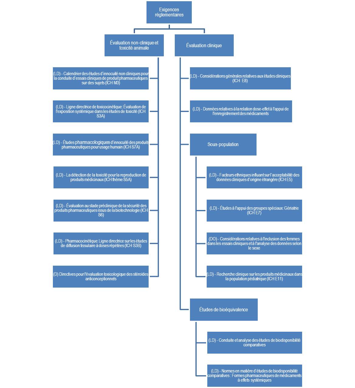
L’objectif du premier article était de résumer les exigences réglementaires et normatives en matière de pharmacocinétique et de pharmacodynamie pour la mise en marché de médicaments au Canada. Vous pouvez consulter notre affiche présentée au 5ème Colloque Annuel RQRM « De la molécule au patient », le 2 juin 2015 à Québec.
L’objectif du second article était de comparer la nature des données pharmacocinétiques et pharmacodynamiques disponibles chez l’adulte et en pédiatrie ainsi que d’établir une stratégie de recherche reproductible et efficiente sur PubMed pour retracer rapidement les paramètres pharmacocinétiques et pharmacodynamiques pour un médicament donné. Vous pouvez consulter notre affiche présentée au 5ème Colloque Annuel RQRM « De la molécule au patient », le 2 juin 2015 à Québec.


Vous devez être connecté pour poster un commentaire.